Compteur total ne fonctionne pas , correction prévue, vous pouvez voir les requêtes individuelles sur chaque serveur avc la mention "statistiques NTP" puis NTP packets received
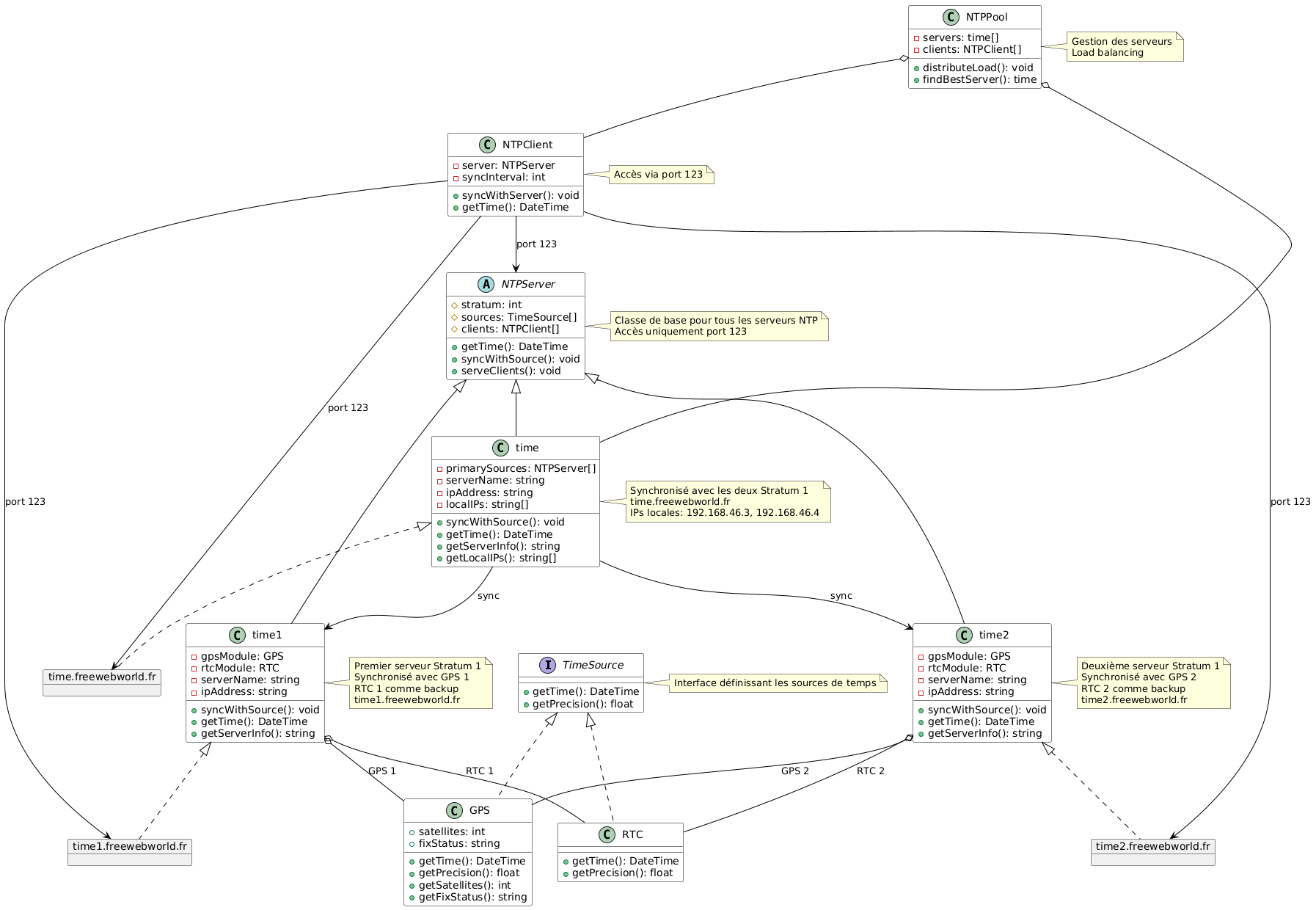
Serveur 1 (time1.freewebworld.fr)
ce serveur est un stratum1 (le primaire)qui est sur un Raspberry pi 4 avec puce gps NEO-8M et une horloge RTC DS3231 en secours
En tant que passionné d'informatique et d'infrastructure réseau, j'ai développé ce projet personnel d'infrastructure NTP (Network Time Protocol) en juin 2025. Ce système fait partie de mes nombreux projets d'hébergement et d'infrastructure réseau que je gère personnellement.
Objectif de ce Tableau de Bord
Cette interface web, développée pour mon usage personnel, me permet de surveiller facilement mon infrastructure NTP :
Surveillance en temps réel de mes trois serveurs (mise à jour toutes les 30 secondes)
Suivi de la qualité du signal GPS (SNR, satellites visibles)
Monitoring des performances NTP (offset, jitter, dispersion)
Statistiques sur l'utilisation du pool NTP
État de santé des serveurs (CPU, mémoire, uptime)
Visualisation de l'architecture via schéma UML
Mes Serveurs Stratum 1
Deux serveurs identiques (time1.freewebworld.fr et time2.freewebworld.fr)
Matériel : Raspberry Pi 4 que j'ai configuré personnellement
Horloge de secours : RTC DS3231 pour la redondance
Logiciel : Chrony, choisi pour sa précision et sa fiabilité
Mon Serveur Stratum 2
Serveur : time.freewebworld.fr
Configuration : Synchronisé avec mes deux serveurs Stratum 1
Rôle : Distribution et redondance
Avantages :
Réduction de la charge sur mes serveurs Stratum 1
Meilleure distribution géographique
Sécurité supplémentaire en cas de problème
Points Techniques
Protocole : NTPv4 (IPv4/IPv6)
Précision : < 1ms en conditions normales
Disponibilité : Architecture redondante
Sécurité : Accès restreint
Monitoring : Surveillance continue
Ce projet s'inscrit dans ma passion pour l'infrastructure réseau et l'hébergement. Il me permet de maintenir une infrastructure NTP fiable tout en apprenant et en expérimentant avec différentes technologies. La structure à trois niveaux assure une distribution fiable du temps, même en cas de problème sur l'un des serveurs.